澳门正规电子游戏平台
学校首页
首页
学院概况
学院简介
现任领导
机构设置
系部介绍
规章制度
教职员工
在职教师
党政教辅
人才培养
学士教育
硕士教育
精品课程
教改项目
科学研究
学术动态
科研项目
煤炭行业英汉平行语料库
党群工作
组织机构
党群风采
工会之家
双语党建
学院文化
教工文苑
学生原创
博雅讲坛·读书会
全媒体
团学工作
学工动态
团学组织
招生就业
招生工作
就业信息
校友之窗
校友风采
校友名录
当前位置:
首页
->
团学工作
->
学工动态
-> 正文
学工动态
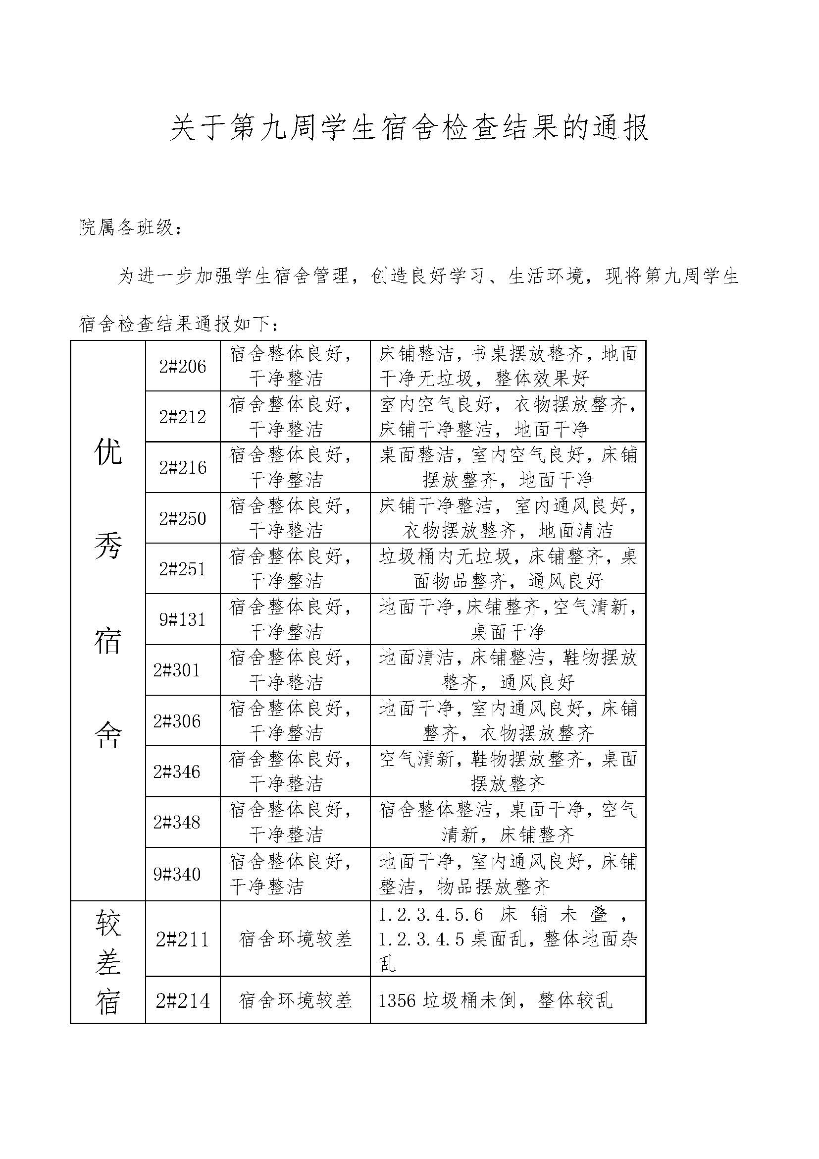
关于第九周学生宿舍检查结果的通报
作者:[$Content_Label[0]$]
发布时间:2019-05-08
浏览量:
上一篇:
人外学院举办“Find Yourself (找寻你自己)”英语角
下一篇:
人外学院举办“Graduation Season”英语角活动